紙引未來網訊 近日,東莞金洲紙業、浙江嘉興景興紙業重新調整國廢收購要求。龍頭紙企不斷“帶領”紙廠自主制定嚴格的國廢收購新標準,給混亂的行業及時打鎮定劑,國廢市場不斷洗牌,讓那些沒有實力、缺乏誠信的供應商退出市場。

東莞金洲紙業重新調整國廢驗收標準,2018年12月28日起實施
東莞金洲紙業有限公司國廢驗收標準重新調整,由2018年12月28日起開始實施(可點擊圖片放大查看)。


一、國廢驗收標準

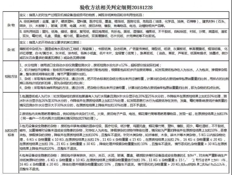
二、驗收方法相關判定細則
1、浙江嘉興景興紙業重新調整國廢收購要求,2019年1月2日實施
浙江嘉興景興紙業發布國內廢紙收購相關要求,2019年1月2日實施(加粗的為調整項,可點擊圖片放大查看)。












2、國廢市場不斷洗牌,沒有實力、缺乏誠信的供應商退出市場
從去年開始,對外廢的嚴格管理,給了國廢快速增長的空間。外廢含雜率0.5%的要求讓老外頭痛不已,可是國廢呢?
供需的不平衡給了一些不法貿易商銷售低質量廢紙的土壤,造紙廠因為原料短缺也只能接受,因此造成了固體廢物的污染。
對此,龍頭紙企不斷“帶領”紙廠自主制定嚴格的新標準,給混亂的行業及時打鎮定劑,讓供應商重視產品質量,加強分揀和行業自律,讓那些沒有實力、缺乏誠信的供應商退出市場。
















行情
訂單
廣告
我要
簽到
關注
客服
TOP
粵公網安備 44011202002240號