紙引未來網訊 在重大疫情面前,作為防控保障工作不可或缺的衛生防護用品包裝及疫情防控宣傳品等生產的印刷包裝企業成為了一道靚麗的風景,一些生產口罩、防護服等防護用具產品包裝的企業員工,甚至大年三十晚上都在加班加點地趕貨,為打贏這一場戰疫作出了不可磨滅的貢獻。
然而,生產這些包裝印刷產品畢竟是為數不多的企業,以現有的生產力水平,要滿足防護產品包裝及印刷需求并非難事,真正能參與的企業少之又少。但包小編卻發現了一些令人不安的因素——即一些印刷包裝企業不顧地方政府的禁令,打著保障疫情防控的旗號搶跑式開工,這不僅打亂了黨和國家對于這一場防疫攻堅戰的總體布署,更要命的是,一旦有一名員工感染新冠病毒,恐導致員工隔離、全廠覆沒的危險。
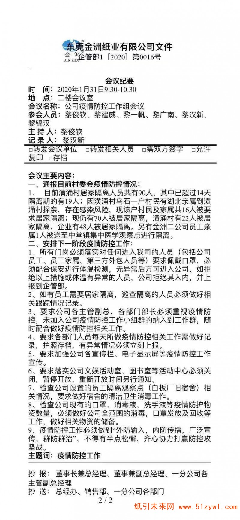
相反,面對同行搶跑和市場的誘惑,一些知名企業則表現得十分淡定和沉穩。以東莞紙業巨頭金洲紙業為例,工廠不僅所有門崗認真落實疫情防控工作,而且對一切可能帶來的隱患采取足期隔離觀察的措施。對于周邊環境的影響,金洲紙業也做足了預案。該企業對疫情防控工作的審慎態度,的確值得廣大包裝印刷企業學習。

要知道,當前的疫情離結束還有一段時間,戰勝瘟疫仍存在諸多不確定性,而且與17年前的非典相比,本次疫情發生聚集性感染的現象更為普遍。因此,面對這個突然爆發的疫情,廣大包裝印刷企業老板千萬不可冒進,本著對員工生命健康負責的態度,認真執行政府的禁令,否則遺禍無窮,甚至自掘墳墓。
相信有黨和政府強有力領導和動員,醫務工作者的救死扶傷,民眾的自覺配合,當年我們能戰勝SARS,現在也一定能夠戰勝冠狀肺炎病毒,還中國包裝印刷業一個風和日麗、政通人和的營商環境。
最后,包小編提請廣大企業主們注意,各地政府下發的延期開工通知并非建議,而是一紙禁令!










行情
訂單
廣告
我要
簽到
關注
客服
TOP
粵公網安備 44011202002240號