紙引未來網訊 近期,玖龍超低價報價單在紙包裝行業可謂是掀起了一股巨浪。玖龍這是要開紙板廠?不管真假,這一下可是觸動了二級廠的敏感神經!于是,二級紙板廠發出呼聲,說好的“你吃肉、我喝湯”,還能不能愉快地做生意了?最終,雙方握手言和,玖龍紙板恢復正常價格。玖龍表面上的“攪局”,應當視作布局的開始,而非危機的終止。
有人說,玖龍這是降維打擊,二級紙板廠只能賣廢鐵了,收拾完二級廠,三級廠也會岌岌可危,一時間,其摧枯拉朽之氣勢讓產業鏈人人自危。

玖龍開紙板廠攪動二級廠敏感神經,得到實惠的三級廠老板有何感想?
龍,志在大海,當它進入江湖后,就成了“鯰魚”。玖龍開紙板廠就是這樣。
行業里突然闖出一條“鯰魚”,攪動了二級廠敏感的神經,大家不禁驚呼——“狼來了”!。
于是,二級紙板廠發出呼聲,說好的“你吃肉、我喝湯”,還能不能愉快地做生意了?
然后,玖龍于7月24日發出通知,終止《試機報價單》,恢復正常報價。

如果僅把這當作風險解除,就小看了這事的背后的內容。玖龍表面上的“攪局”,應當視作布局的開始,而非危機的終止。畢竟,山鷹、永豐余、榮成已實現全產業鏈布局,造紙業的龍頭大哥再入江湖,自然也在情理之中。只是這次,是擁有1700萬噸產能的玖龍,分得中國包裝用紙半壁江山已是近在咫尺。玖龍擁有的權重,下游產業還能淡定嗎?
有人說,玖龍這是降維打擊,二級紙板廠只能賣廢鐵了,收拾完二級廠,三級廠也會岌岌可危,一時間,其摧枯拉朽之氣勢讓產業鏈人人自危。
來看看買到玖龍低價紙板的三級廠老板怎么說——
“按用料尺寸計價”……
“普通A=A耐破12、邊壓6400”……
“紙板質量非常好” ……
“真材實料做出來的” ……
“拿到這個低價,我終于可以與二級紙箱廠競爭了!”
可見,得到實惠的三級廠老板,可謂笑逐顏開。
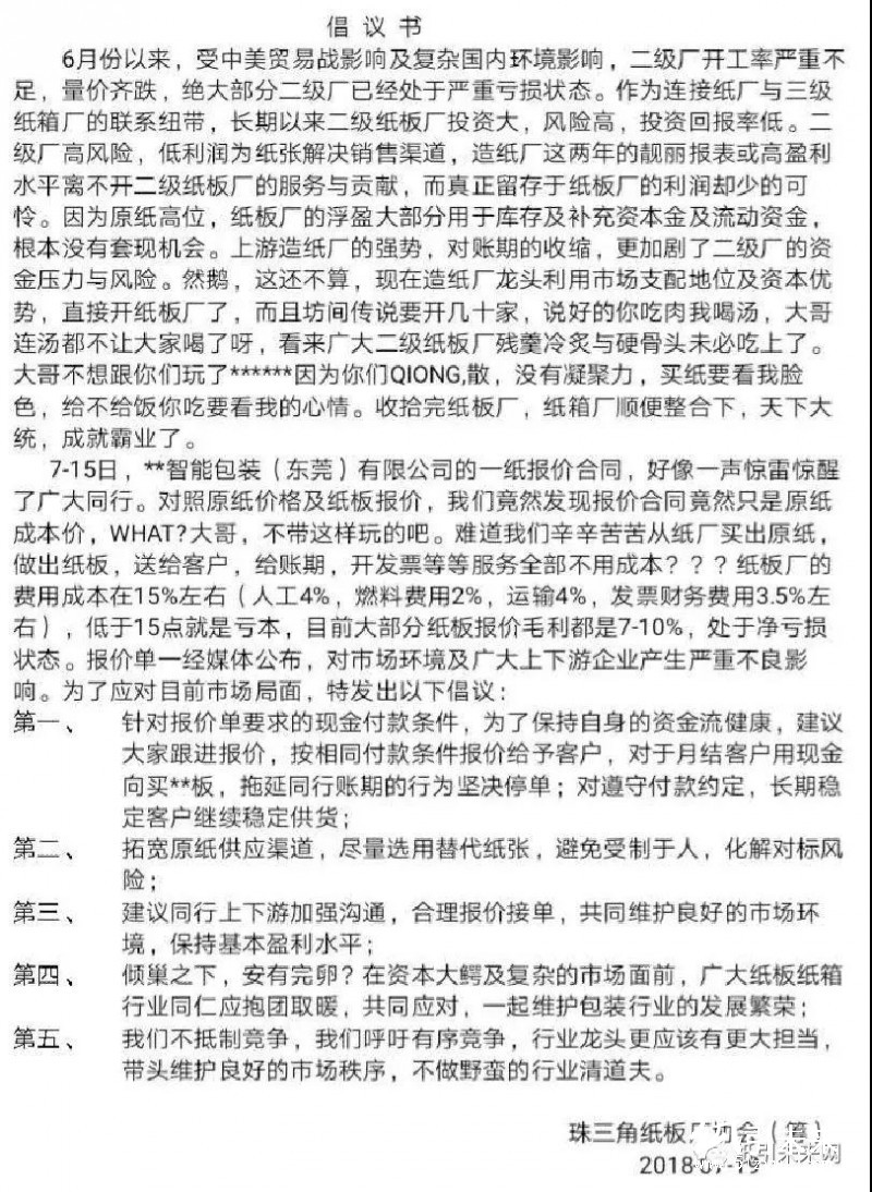
二級紙板廠怒懟玖龍發“倡議書”,最終會被取代么?
而另一面,卻是二級紙板廠怒懟玖龍的“倡議書”,仿佛2017年三級廠對二級廠“聲討”的再現。這年頭,漲價也懟、跌價也懟……

然后呢……
是該從產業鏈整合思路來重整行業思維了。
產業鏈中的某環節,之所以不會被取代,是因為你為市場提供了價值。獨立二級紙板廠,是在珠三角經濟飛速發展時期出現的,并催生了獨立三級紙箱廠,互相突飛猛進地發展。可以說,二級廠與三級廠之間,是一種相互依存關系。早期這種“板箱分離”模式,由于促進了生產效率,均為社會創造了價值。
然而,因為二級紙板廠僅僅完成了原紙到紙板的加工過程,加工鏈太短、沒有入門壁壘,導致同業競爭激烈,逐步攤薄了收益。加上紙板產能嚴重過剩,進入2018年,中國各主流經濟圈的二級廠經營收益嚴重下滑。
長年的經營實踐,行業間對二級紙板廠經營優勢的認知是——原紙采購是最核心的競爭力,其權重可達70%!其次是銷售服務占20%,內部管理占10%。采購、銷售、管理是7:2:1的比例,這是否很顛覆認知?
如果從二級紙板廠在產業鏈價值提升幅度上作考量,紙板生產銷售環節實現的價值提升,只占總價值提升的3成!另外7成來自紙價收益。所以,坊間流傳最一致的認知就是——只要是占據了采購優勢的紙板廠,其生存能力往往是最強的,屬于紙板界的“第一梯隊”。
這就造成了二級廠極容易受到造紙廠侵襲的客觀現實。造紙廠入侵二級廠市場版圖,其原紙供應的先天優勢,可以迅速擁有占價值權重70%的優勢!紙板廠的銷售與管理,根本形成不了核心競爭力。
說到這里,應當明白了,如果二級廠僅僅只是完成了把原紙變成紙板,這種簡單的加工過程,極容易被上游取代。想不被取代,必須延伸自己的產業鏈、必須加入有核心競爭力的要素。
















行情
訂單
廣告
我要
簽到
關注
客服
TOP
粵公網安備 44011202002240號