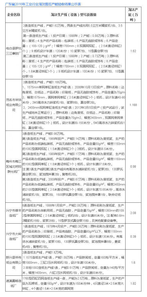
近日,廣東省經濟和信息化委組織對全省造紙行業2016年應淘汰落后產能企業(生產線)進行了現場驗收,現將驗收結果予以公示。此次全省造紙行業2016年淘汰落后產能企業(生產線)涉及7家企業共17條生產線約8.94萬噸產能。
廣東省2016年工業行業淘汰落后產能驗收結果公示
根據《廣東省進一步加強淘汰落后產能工作實施方案》(粵府辦〔2010〕56號)和國家18部委《關于印發淘汰落后產能工作考核實施方案的通知》(工信部聯產業〔2011〕46號)要求,在各市自查的基礎上,廣東省經濟和信息化委組織對全省造紙行業2016年應淘汰落后產能企業(生產線)進行了現場驗收,現將驗收結果予以公示。
廣東造紙行業淘汰17條生產線約8.94萬噸產能
此次廣東省全省造紙行業2016年應淘汰落后產能企業(生產線)涉及7家企業共17條生產線約8.94萬噸產能。

















行情
訂單
廣告
我要
簽到
關注
客服
TOP
粵公網安備 44011202002240號